Sebelumnya sudah kita bahas tetang APRS Kit, dimana komunikasi Paket Data Radio menggunakan ArduinoTNC, kali ini kita menggunakan softmodem atau software modem.
Softmodem menggunakan soundcard sebagai ADC(analog to digital) dan DAC(digital to analog)-nya, softmodem selain menggunakan internal soundcard dari komputer juga bisa menggunakan USB Sound Card(sound card external) dengan audio chip CM108.

Kemudahan apabila menggunakan USB Sound Card adalah pada signal PTT bisa include dalam USB Sound Card tsb sehingga dapat meminimalisir pemakaian USB Port pada komputer, apabila kita menggunakan sound card internal dari PC maka kita musti membuat rangkaian PTT untuk mengaktifkan PTT pada radio.

Dalam bagian ini kita membahas detail modifikasi USB Sound Card External CM108 sehingga dapat berfungsi sebagai software modem dan juga termasuk PTT Signaling-nya.
Wiring Diagram External Sound Card dapat di download pada :
http://rats.fi/wp-content/uploads/2016/04/CM108_DataSheet_v1.6.pdf
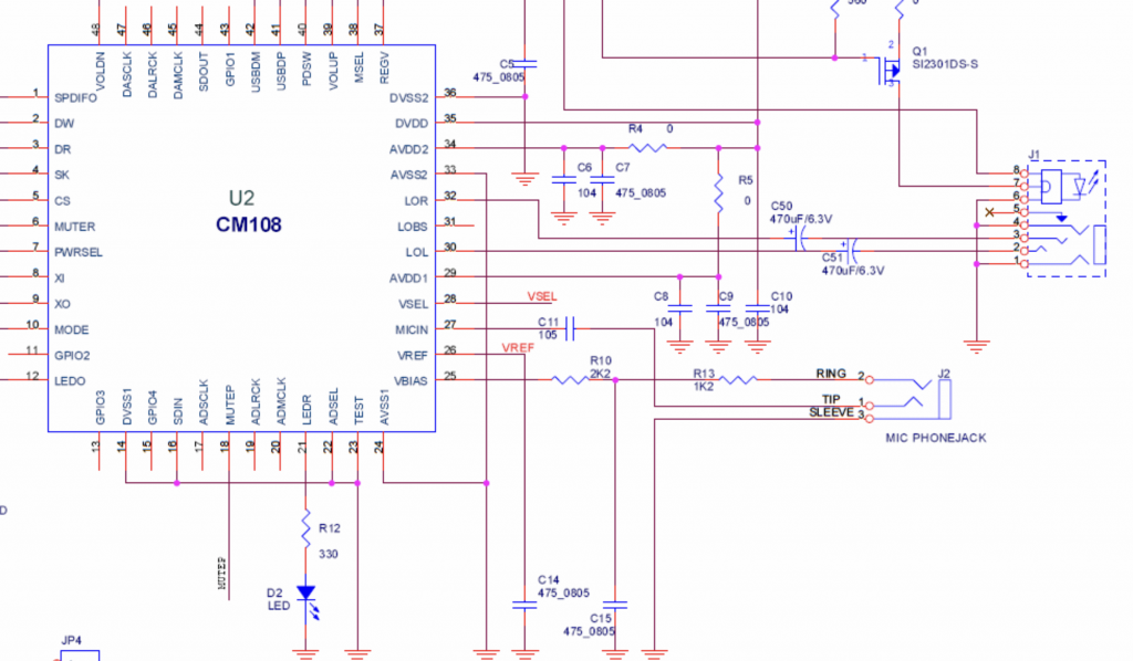
detail capture pada rangkaian input dan output adalah sbb:

Modifikasi CM108 dilakukan pada female audio connector (jack female warna hijau) dan menyesuaikan dengan design input mic pada Icom 2300H (menggunakan connector RJ45).

PTT Signaling diambil dari pin 13 dari Audio Chip Cm103, dengan driver Transistor TUN beserta detail modifikasi bisa dilihat pada gambar dibawah :

setelah semuanya terpasang, tinggal dibutuhkan sedikit improvisasi untuk menyesuaikan dengan perangkat masing-masing, dalam hal ini penulis menggunakan Icom 2300H

hal yang perlu diperhatikan adalah :
menggunakan Direwolf versi 1.7 keatas
menambahkan config pada direwolf.conf
PTT CM108
setelah 2 hal diatas dilakukan, maka UISS dapat di-running dan otomatis PTT tanpa menggunakan COM Port lagi.
Ucapan terima kasih kepada rekan amatir Radio yang sudah menginspirasi dalam artikel ini :
YD0NXX – OM Yono, YD0BCX – OM Hari, YD0AVJ – OM Adit, YD9CKH – OM Juta dan YG3FEO – OM Yasir.
semoga dapat menjadi ide baru buat teman-teman Amatir Radio di INDONESIA dan menarik minat buat generadi muda ORARI untuk ORARI KEREN.
Salam 73′

